2021年,城市间造车之争越发激烈。
最近有关“特斯拉在中国选址第二工厂”的消息,传得沸沸扬扬,济南、青岛、长沙、西安、合肥、武汉等多个城市均在“推荐名单”,其中不乏当地主政者积极争取。
看似是争抢项目,实则是抢先进技术、人才与资金,而竞争的结果,也可能关乎一座城市至少未来二三十年的产业走向与经济发展。
如特斯拉扎根上海,蔚来牵手合肥,小米落户北京,新能源汽车巨头人人都想吸引,因为风口之下再不上车,也许就真的没机会了。
日前,西安发布《关于加快推动新能源汽车产业高质量发展的实施意见》,提出到2025年,西安将成为全国一流的新能源汽车产业基地。打造“新能源汽车之都”的决心显而易见。
想要抓住机会的远不止西安,大举布局新能源汽车赛道不乏合肥、武汉、深圳等“优等生”,就在本月初,合肥市委书记虞爱华还曾公开表态,要努力做强做大,加快打造新能源汽车之都。
混战之下,谁能如愿冠名“新能源汽车之都”?
01西安谋划新能源汽车产业算是比较早的。
2016年,陕西省印发的《新能源汽车推广应用实施意见》明确提出,到2020年新能源汽车推广应用力争达到10万辆,将陕西打造成全国重要的自主品牌和新能源汽车产业基地。
随后,又提出实施“百万辆汽车建设”一号工程,计划到2021年整车产销超过200万辆,力争整车产能规模突破300万辆,新能源汽车居全国第一。而这一切的核心重地,就在西安。
11月6日,“陕汽老兵”方红卫履新西安市委书记。不足半月的时间里,他先后走访了西安市高新区和经开区两大工业重地,涉及比亚迪、吉利和陕汽重卡扩能等项目。
这期间,他明确提出,“当前要着力做大做强做优汽车、新材料新能源两个千亿级产业集群,努力培育更多百亿元企业、千亿元产业集群。”
公开信息显示,西安汽车工业产值超百亿的企业有陕西汽车控股集团有限公司、比亚迪汽车有限公司、陕西法士特汽车传动集团有限公司等3家。
其中,比亚迪是西安新能源汽车的一张“王牌”。11月9日,西安比亚迪工业园总经理刘振宇表示,“目前比亚迪在西安的新能源汽车生产能力,已经达到日产1700-2000台,年产能力已经达到60万台”。

比亚迪乘用车总装生产线
“明年到后年之间,西安比亚迪力争目标产值突破1000亿元。”这被认为是西安建设全国一流的新能源汽车产业基地的底气,毕竟这个产量和产值,即使跟上海的特斯拉工厂相比也不遑多让。
不过过度依赖头部企业,也造成了西安汽车产业的发展短板。此前陕西统计局发布的一份《西安汽车产业链发展情况调研报告》显示,“除陕汽、比亚迪等大型企业集团外,大部分企业不具备自主开发能力,汽车制造行业研发投入强度仅为2.3%,低于全市的平均水平2.8个百分点……研发经费的差距进而导致车企之间技术水平和产品质量存在的巨大差距。”
与此同时,配套企业的薄弱和不完善,也在一定程度上拖住了西安汽车产业的后腿,上述报告提到,汽车产业均为西安经开区、高新区、西咸新区的重点产业,同质化竞争明显。零部件生产企业数量多、规模小,分散在各个区县,难以形成聚集效应。
去年10月,时任西安市副市长马鲜萍曾透露,吉利、宝能、开沃等项目投产后,西安汽车产能将达到230万辆,但汽车的零部件本地配套率只有32%。
02作为新能源汽车赛道上的“优等生”,合肥的表现更为剽悍。
今年8月,合肥市科技局发布《合肥市“十四五”新能源汽车产业发展规划》(征求意见稿)提出,到2025年,世界级汽车产业集群培育取得突破性进展,新能源汽车产值突破3000亿元。新能源汽车产能达到150万辆,新能源汽车产量占全市汽车总产量超过50%,占全国比重超过25%,培育一批国际知名品牌。
也就是说,4年之后,合肥要生产“全国1/4”的新能源汽车。有一个值得注意的细节是,去年11月合肥官方文件对于2025年新能源汽车产业的发展目标还是“规模超千亿,整车达100万辆”。短短数月,目标分别上调3倍、1.5倍,可见其决心。
公开信息显示,2020年西安和合肥的新能源汽车产量分别为5.95万辆和5.27万辆,分别位列全国第七、八位,排名不算突出。但从今年前三季度表现来看,新能源汽车的带动作用已经开始显现。
西安汽车制造业产值同比增长16.9%,新能源汽车、太阳能电池等产量同比增速均超过40%,两年平均增速均超过30%;合肥汽车及零部件产业同比增长21.3%,新能源产业、新能源汽车产业分别增长20.8%和33.5%
如果说西安的底气来自于比亚迪,那令合肥“一战成名”的则是蔚来。这些年,合肥陆续投资了50余个新能源汽车项目,但直到2020年斥资百亿“续命”蔚来,才开始在新能源汽车的赛道上大放异彩。

蔚来汽车 图片来源:合肥发布
2020年2月,蔚来中国总部落户合肥,随后入股威马汽车、大众汽车(安徽)有限公司揭牌,再到今年2月吉利宣布落地独立新能源业务,合肥越发成为新能源汽车赛道上公认的黑马。
值得一提的是,2020年安徽全省新能源汽车产销量约10.5万辆,而蔚来汽车累计销售达4.37万辆,同比增长121%。随着江淮蔚来合肥基地生产线完成升级,蔚来汽车的年产能将达近30万辆。
从目前的产能规模以及城市新能源汽车保有量来看,合肥相比西安并不占优。不过,从产业链和配套上来说,合肥已经有了较为深厚的基础。
从2002年开始,合肥本土车企安徽江淮汽车集团股份有限公司逐步转向乘用车,并成为国内最早涉足新能源汽车的企业之一。正基于此,合肥也在2009年加入国家新能源汽车“十城千辆”工程,较早试水新能源汽车产业化。
如今,合肥已经形成从整车、关键零部件(电池电机电控)、应用、配套和研发较为完整产业链,聚集上下游企业数百家。根据安徽今年发布的新能源汽车产业三年行动计划,到2023年全省零部件就近配套率将超过70%。
03如果仅仅对比合肥与西安,两座通过不同路径发展新能源的城市,尚未有谁具备压倒性优势。
把范围拉大,新能源产业依然是许多城市竞争的风口,西安和合肥之外,武汉、重庆、深圳等多座城市都打出了打造“新能源之都”的口号。
这不难理解,在互联网经济格局大致定型的当下,所有城市都在不遗余力寻找差异化定位,并在新能源汽车上看到了求新求变的可能性。
谁能争夺到“新能源汽车之都”的名头,谁就会获得强大的产业聚集效应,成为城市对外招商引资和吸引人才的名片。
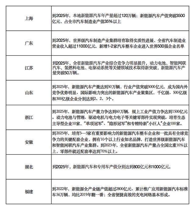
城叔注意到,2020年以来上海、广东、山东、江苏等省份均已发布关于加快新能源汽车产业高质量发展的行动计划,对于新能源汽车的产能规模、市场占比以及市场渗透率等方面都有了具体的目标。

整体来看,差异化发展的趋势已经显现。其中,广东率先向汽车制造业营收破万亿元发起冲击,上海则定下产量突破120万辆,产值突破3500亿元的目标,追求更高的质量与效益。山东凭借强大的工业基础,谋求国内外竞争优势明显、国际影响力突出的新能源汽车产业聚集区,2025年行业产值目标是突破5000亿元。
从新能源汽车实力版图来看,主要销售地仍然是北上广深等经济发达地区。前瞻产业研究院此前发布的《2021年中国新能源汽车产业全景图谱》显示,2020年新能源汽车销量排名前十的地区分别为上海、北京、深圳、广州、天津、杭州、成都、郑州、重庆、柳州,总量占据全国总销量(136.7万辆)的39.57%。
其中,上海是唯一销量突破10万辆的城市。第2-4名是北京、深圳、广州,销量分别为9.09万辆、7.59万辆和5.33万辆。排在第5-7位的是天津、杭州和成都,销量分别为4.25、4.10和3.16万辆,而郑州、重庆和柳州都在2万辆级别。
这与上述城市频频出台推广新能源汽车的政策不无关系。陕西省经济学学会副会长、西安石油大学教授曾昭宁进一步提出,各地都在大举加码新能源汽车,但新能源汽车在电池等关键板块的技术还是没有突破性进展。当前家用车市场整个产能面临过剩,新能源汽车未来也会有一轮洗牌。
事实上,对于任何产业风口而言,只有真正做到产业落地,才能发挥出应有的价值,并带来经济的增长。对于参与到这场新能源汽车争夺战的城市来说,看见风口并追逐只完成了战争中的第一步。